为全力做好疫情防控工作,配合北京市政府相关政策要求,以及合理保障各项业务的正常开展,2020年2月3日起,九汇华纳集团&权易汇平台启动灵活办公模式,鼓励通过邮件、电话、网络等多种远程办公模式进行工作,与此同时,我们也会及时处理各类诉求,密切跟进项目安排,切实保障项目操作。我司将于2月10日恢复正常工作安排,具体时间按照国家相关规定执行,请您及时关注我司官网(www.369qyh.com)了解最新工作动态。
新型冠状病毒肺炎疫情仍在席卷全国,疫情对产权交易、金融市场的潜在冲击受到关注。九汇华纳集团&权易汇平台联合整理京津沪渝粤各产权交易所公告,供相关业内人士参考:
【北京产权交易所关于新型冠状病毒感染的肺炎疫情防控期间相关工作安排的公告】
根据市政府《关于新型冠状病毒感染的肺炎疫情防控期间本市企业灵活安排工作的通知》要求,北京产权交易所(以下简称北交所)在切实做好新型肺炎疫情防控、有效阻断疫情传播、更好地保障交易各方健康安全的前提下,为保障各类交易业务的正常开展,北交所于2020年2月3日(星期一)起正常上班。现将疫情防控期间,北交所相关工作安排公告如下:
1、2020年2月3日起,工作日办公时间:上午9:00至下午17:30。
2、疫情防控期间,北交所将启动灵活办公模式,鼓励通过邮件、电话、网络等多种远程办公模式进行工作;与此同时,我们也会采取措施,密切跟进项目安排,细致解答问题,及时处理各类诉求,切实保障项目操作。
3、即日起至2020年2月9日,原定于此期间安排的网络竞价、综合评议等事项,原则上予以暂停,后续时间安排另行通知。
4、正处于信息披露期或办理有时间节点要求的项目,如受疫情影响,确需调整相关时间安排的,请相关方及时与北交所联系。北交所将视项目情况,根据交易规则,妥善做出后续安排。
5、疫情防控期间,交易各方确需向北交所提交材料或相关文件的,请优先选择发送电子版及邮寄送达,并告知相关项目负责人,减少外出,降低风险;如必须到北交所现场办理的,请提前与项目负责人联系。
6、北交所办公区会按照防疫需要,做好各项清洁消毒工作,一楼大厅安排专人负责人员体温测量,也请前来办理事务的客户们配合佩戴防护口罩。
7、在疫情防控结束后,北交所将恢复正常工作安排,具体时间按照国家相关规定执行,在此期间给交易各方带来不便,敬请谅解。
感谢您在特殊时期对北交所各项工作的支持和理解,北交所全体员工将坚守岗位、履职尽责办理好各项业务,保护交易各方合法权益。只要我们坚定信心、同舟共济,一定会战胜这场灾难,北交所衷心祝愿各位健康、平安!
特此公告。
北京产权交易所
2020年2月2日
【上海联合产权交易所有限公司关于调整交易时间的公告】
根据《国务院办公厅关于延长2020年春节假期的通知》(国办发明电〔2020〕1号),按照交易规则的有关规定,将对我所正在挂牌项目的信息披露截止时间和竞价时间进行相应调整,同时交易系统将于2月3日恢复正常运行。请交易各方及时关注我所官网具体项目披露信息。
特此公告。
上海联合产权交易所有限公司
2020年1月28日
天津产权交易中心【关于新型冠状病毒感染的肺炎疫情防控期间相关工作安排的公告】
为加强新型冠状病毒感染的肺炎疫情防控工作,在有效减少人员聚集,阻断疫情传播,更好保障人民群众生命和身体健康的前提下,根据上级有关部门的工作部署,天津产权交易中心(以下简称“产权中心”)为保障各类交易业务的正常开展,对有关交易活动做出如下调整:
一、2020年2月3日起,产权中心正式复工,交易工作日自2020年2月3日起开始计算。
二、疫情防控期间,产权中心将启动灵活办公模式,鼓励交易各方通过产权中心官方网站、交易系统、手机微信等电子渠道办理业务。
三、交易各方确需向产权中心提交材料或相关文件的,请选择发送电子版及邮寄送达,并告知产权中心相关项目负责人。因特殊原因确需亲临产权中心的,请提前与产权中心项目负责人联系。
四、请交易各方及时关注产权中心官网(www.tpre.cn)及微信公众号,了解最新交易事项。 在疫情防控结束后,产权中心将按照国家相关规定的具体时间恢复正常工作,在此期间给您带来的不便深表歉意,感谢您的理解和支持。特此公告
天津产权交易中心
2020年2月3日
广州产权交易所【关于现场办公延期的通知】
尊敬的客户:
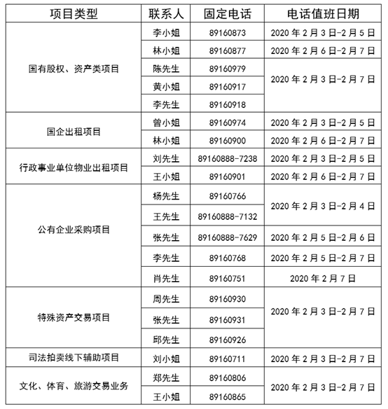
为全力做好疫情防控工作,配合广东省重大突发公共卫生事件一级响应,以及合理保障交易业务的稳步开展,2月9日前,本所将延期现场办公,安排电话值班。本所网站、交易系统、手机微信等电子渠道将照常提供24小时服务。暂定2月10日(周一)起,恢复现场办公。值班期间,相关业务及项目的咨询电话如下:

您还可以关注广州产权交易所公众号,有任何问题咨询都可以在公众号里留言,我们会尽快进行解答和回复。
“疫情就是命令,防控就是责任”,对给您可能带来的不便,我们深表歉意。感谢您的理解和支持,让我们众志成城,共克时艰,打赢疫情防控这场硬仗。
广州产权交易所
2020年2月2日
【重庆联合产权交易所】暂无公告
......
疫情严峻而复杂,国家有难,义无反顾,九汇华纳集团&权易汇平台将一如既往,全员、全程、全时、全力,以产权交易的责任与担当助力疫情防控。让我们众志成城,共克时艰,打赢疫情防控这场硬仗,九汇华纳&权易汇衷心祝愿各位健康、平安!
九汇华纳·权易汇
2020年2月4日